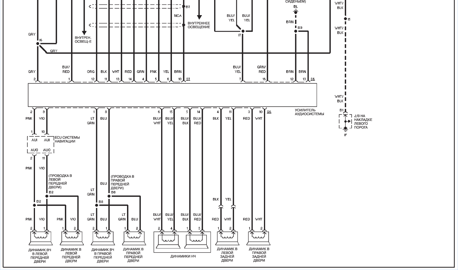
Аудиосистема, с системой навигацииLancia Ypsilon / Схемы электрических соединений / Аудиосистема, с системой навигации

Аудиосистема, с системой навигации
Смотрите также
Каталитический нейтрализатор отработавших газов
Наличие на автомобиле каталитического нейтрализатора требует применениятолько неэтилированного бензина. При эксплуатации автомобиля на этилированномбензине нейтрализатор быстро потеряет эффективность, ...
Дополнительная система защиты водителя и переднего
пассажира (SRS) - подушки безопасности
Компоненты системи подушок безопасности
Ваш автомобиль оснащен подушками безопасности
водителя и переднего пассажира. Подушки являются
дополнительным средством пассивной защиты и должны
использо ...
Текущее обслуживание (дизельные модели) - Проверка состояния компонентов
системы выпуска отработавших газов
ПОРЯДОК ВЫПОЛНЕНИЯ
1. При холодном двигателе (спустя не менее часа после его выключения)
внимательно осмотрите секции системы от выпускного коллектора двигателя до среза
выпускной трубы. Для уд ...
